突发!相控阵TR芯片龙头公告可能被实施退市风险警示|盘后公告集锦
2025-01-19 20:20

image

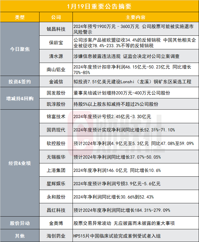
今日聚焦

【铖昌科技:2024年预亏1900万元–3600万元 公司股票可能被实施退市风险警示】

铖昌科技预计2024年年度利润总额亏损2170万元–3870万元,归属于上市公司股东的净利润亏损1,900万元–3,600万元,扣除非经常性损益后的净利润亏损2,900万元–5,600万元,基本每股收益亏损0.0934元/股–0.1769元/股,营业收入18,000万元–23,000万元。主要原因为受行业需求延期影响,报告期内营收规模减少,计提的应收账款信用减值损失增加,以及公司持续加大研发投入,研发费用同比增加。若最近一个会计年度经审计的利润总额、净利润、扣除非经常性损益后的净利润三者孰低为负值,且扣除后的营业收入低于3亿元,公司将在2024年年度报告披露后被实施退市风险警示。

【保龄宝:公司涉案产品被欧盟征收34.4%的反倾销税 中国其他相关企业被征收78.4%- 233.3%不等的反倾销税】

保龄宝公告,欧盟于2025年1月16日公布了对原产于中国的赤藓糖醇产品启动反倾销调查的最终裁定结果。保龄宝涉案产品被征收34.4%的反倾销税,中国其他相关企业被征收78.4%~233.3%不等的反倾销税。上述措施于2025年1月17日起生效,实施期限为5年。公司表示,欧盟是全球赤藓糖醇消费的重要地区,此次欧盟对国内不同生产企业施以不同反倾销关税税率,保龄宝为本次反倾销加征税率最低的企业,公司产品将拥有更大市场竞争力,有利于公司在欧盟地区的业务拓展。公司将抓住市场机遇,加大欧洲市场开拓力度,重构欧洲市场体系,提升国际市场份额和国际竞争力。

【清水源:涉嫌信息披露违法违规 证监会决定对公司立案调查】

清水源公告称,公司因涉嫌信息披露违法违规,收到中国证监会下发的《立案告知书》。本次立案调查主要与全资子公司河南同生环境工程有限公司原股东所涉及的刑事案件及业绩承诺事项有关。目前,公司各项生产经营活动均正常开展。立案调查期间,公司将积极配合中国证监会的各项工作,并严格按照相关规定履行信息披露义务。本次立案调查涉及的情形不触及《深圳证券交易所创业板股票上市规则》规定的强制退市情形。

【南山铝业:2024年度预计扣非净利润46.15亿元-50.23亿元 同比增长70%-85%】

南山铝业公告称,预计2024年度实现归属于母公司所有者的净利润为45.16亿元到48.64亿元,同比增长30%到40%。预计实现归属于母公司所有者的扣除非经常性损益的净利润为46.15亿元到50.23亿元,同比增长70%到85%。业绩增长的主要原因是印尼200万吨氧化铝项目产能全部释放,产量增加,以及铝锭及氧化铝粉价格上涨,公司凭借成本控制和抗风险优势,业务发展态势良好。具体准确的财务数据以公司正式披露的经审计后的2024年度报告为准。

增减持&回购

【国发股份:董事吴培诚计划增持200万元-400万元公司股份】

国发股份公告,董事吴培诚基于对公司未来发展前景的信心以及对公司长期投资价值的认可,计划自2025年1月20日起6个月内,通过上海证券交易所交易系统以集中竞价交易方式增持公司股份,累计增持金额不低于200万元,不超过400万元。

【凯淳股份:持股5%以上股东拟减持不超过2%公司股份】

凯淳股份公告称,股东上海淳溶投资中心(有限合伙)计划于本公告披露之日起15个交易日之后的三个月内(2025年2月19日至2025年5月18日),以集中竞价或大宗交易方式合计减持公司股份不超过160万股(即不超过公司总股本的2%)。

经营&业绩

【锦富技术:2024年度预计亏损2.45亿元-3.30亿元】

锦富技术发布2024年度业绩预告,预计2024年归属于上市公司股东的净利润亏损2.45亿元-3.30亿元,扣除非经常性损益后的净利润亏损3.00亿元-3.85亿元。亏损主要原因包括:智能检测及自动化装备业务营业收入、毛利率下降,迈致科技资产组合并商誉预计减值5,000万元至7,000万元,开拓新产品、新业务导致成本费用增加,所得税费用增加5,000万元-6,000万元,以及非经常性损益对利润的影响金额预计在5,500万元-10,500万元左右。本次业绩预告未经审计。

【国药现代:2024年度预计实现净利润同比增长52.31%-71.10%】

国药现代预计2024年度实现归属于上市公司股东的净利润10.54亿元到11.84亿元,同比增长52.31%到71.10%。主要原因是公司积极把握市场机遇,市场需求旺盛的青霉素类、大环内酯类原料药销量增加,带动公司医药中间体及原料药业务板块毛利率同比上升。同时,公司持续调整营销模式,加强费用管控,销售费用进一步减少,销售费用率同比明显下降。以上预告数据为初步核算数据,具体准确的财务数据以公司正式披露的2024年度报告为准。

【软控股份:预计2024年净利润4.9亿元至5.3亿元 同比47.08%至59.09%】

软控股份预计2024年归属于上市公司股东的净利润为4.9亿元至5.3亿元,比上年同期增长47.08%至59.09%;扣除非经常性损益后的净利润为4.25亿元至4.65亿元,比上年同期增长61.77%至77.00%。基本每股收益为0.4831元/股至0.5225元/股。公司橡胶装备业务保持稳步增长,持续强化研发投入,推出新产品与新技术,业务订单保持增长,产品品质不断增强,营收规模及盈利能力提升。本次业绩预告财务数据以公司披露的2024年年度报告为准。

【无锡振华:预计2024年净利润同比增长37.07%-50.05%】

无锡振华公告称,预计2024年度实现归属于上市公司股东的净利润为3.8亿元至4.16亿元,同比增长37.07%至50.05%;归属于上市公司股东的扣除非经常性损益的净利润为3.75亿元至4亿元,同比增长41.00%至50.40%。公司表示,新项目逐步投产,市场订单充足,规模效应带来毛利率提升,且主要原材料价格较上年同期有所下降,产品毛利率提高带动公司利润增长。

【上港集团业绩快报:2024年度净利润146.0亿元 同比增长10.6%】

上港集团公布2024年度业绩快报,实现营业总收入379.2亿元,同比增长1.0%;营业利润175.3亿元,同比增长8.1%;利润总额182.3亿元,同比增长12.2%;归属于上市公司股东的净利润146.0亿元,同比增长10.6%。基本每股收益0.63元,加权平均净资产收益率11.4%。总资产2,101.3亿元,同比增长3.2%;归属于上市公司股东的所有者权益1,326.5亿元,同比增长7.7%。集装箱吞吐量突破5000万箱,创历史新高。

【星辉娱乐:2024年度预计净利润亏损3.9亿元-5.6亿元】

星辉娱乐发布2024年度业绩预告,预计归属于上市公司股东的净利润亏损5.6亿元-3.9亿元,比上年同期下降2121.04%-1507.51%;扣除非经常性损益后的净利润亏损5.76亿元-4.032亿元,比上年同期下降555.92%-359.14%。业绩变动主要原因包括:足球俱乐部业务总体收入较上年同期下降,未能覆盖经营成本而产生亏损;游戏业务推广费用和自研产品的研发费用摊销增加,新游戏处于研发测试阶段暂未产生利润;公司拟对可能存在减值迹象的相关资产计提减值准备;非经常性损益对利润的影响额减少。

【永和股份:2024年净利润同比增长30.66%到52.43%】

永和股份预计2024年度实现归属于上市公司股东的净利润为2.4亿元到2.8亿元,同比增长30.66%到52.43%。其中,预计2024年第四季度单季实现归属于上市公司股东的净利润为0.935亿元到1.335亿元,同比增长332.37%到517.34%,环比增长176.78%到295.19%。预计公司2024年度实现归属于上市公司股东的扣除非经常性损益的净利润为2.33亿元到2.73亿元,同比增长106.44%到141.88%。其中,预计2024年第四季度单季实现归属于上市公司股东的扣除非经常性损益的净利润为0.918亿元到1.318亿元,同比实现扭亏为盈,环比增长162.11%到276.32%。业绩预增的主要原因是制冷剂产品结构劣势转好,含氟高分子材料稳中有增。

【昌红科技:预计2024年度净利润同比增长184.31%-279.09%】

昌红科技发布2024年度业绩预告,预计归属于上市公司股东的净利润为9000万元-12000万元,比上年同期增长184.31%-279.09%;扣除非经常性损益后的净利润为6700万元-9700万元,比上年同期增长250.99%-408.16%。业绩增长主要原因包括:医疗器械及高分子耗材业务持续增长,高分子医疗耗材产业园(浙江)投入使用,半导体业务有所突破并产生收入,以及非经常性损益对净利润的影响。本次业绩预告未经审计,具体财务数据将在2024年年度报告中披露。

股价异动

【金奥博:股票交易异常波动 无应披露而未披露的重大事项】

金奥博公告,公司股票交易价格连续2个交易日(2025年1月16日、2025年1月17日)收盘价格涨幅偏离值累计超过20%,属于股票交易异常波动的情况。公司董事会对公司、控股股东及实际控制人就有关事项进行了核查,未发现前期披露的信息存在需要更正、补充之处,未发现近期公共媒体报道了可能或已经对公司股票交易价格产生较大影响的未公开重大信息,近期公司经营情况及内外部经营环境未发生重大变化。除已公开披露的拟回购股份用于实施公司股权激励计划或员工持股计划事项外,公司、控股股东和实际控制人不存在关于公司的应披露而未披露的重大事项。

合同&项目中标

【金诚信:拟投资7.51亿美元建设Lonshi(龙溪)铜矿东区采选工程】

金诚信公告,公司拟投资7.51亿美元用于刚果(金)Lonshi(龙溪)铜矿东区的开发建设。项目实施主体为公司全资子公司Sabwe。项目设计开采规模为250~350万吨/年,基建工期4.5年,矿山投产后第4年达产,共生产服务12年。项目总投资估算为7.51亿美元,其中建设投资6.04亿美元,建设期利息0.77亿美元,流动资金0.7亿美元。项目评价时确定最终产品为铜精矿,预计项目年平均利润总额2.12亿美元。本次投资不构成重大资产重组,不属于关联交易。

其他

【海创药业:HP515片中国临床试验完成首例受试者入组】

海创药业公告,公司自主研发的HP515片用于治疗非酒精性脂肪性肝炎(NASH)的临床试验于近日完成首例受试者入组。HP515片是公司自主研发的一种口服高选择性THR-β激动剂,能直接作用于THR-β激活下游基因转录,通过增强肝细胞脂质代谢活性、提高肝脏脂肪代谢、降低脂毒性达到对NASH的改善效果。该研究是一项评估HP515片在健康受试者中单次和多次剂量递增给药的安全性、耐受性、药代动力学、药效动力学及食物影响的I期临床试验。该研究完成首例受试者入组,对公司近期经营业绩不会产生重大影响。由于医药产品具有高科技、高风险、高附加值的特点,药品的前期研发以及产品从研制、临床试验报批到投产的周期长、环节多,容易受到一些不确定性因素的影响,临床试验进度及结果、未来产品市场竞争形势均存在诸多不确定性。

特别声明:本文系网络转载,如有侵权请联系删除,版权归原作者所有