突发!1400亿券商龙头遭股东拟减持不超2.1964%公司股份|盘后公告集锦
2024-08-09 20:15

image

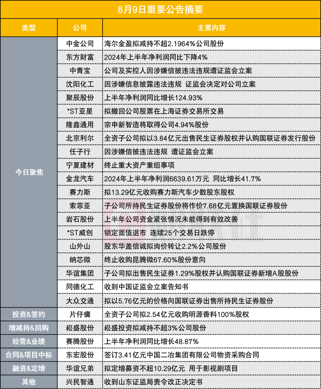
今日聚焦

【中金公司:海尔金盈拟减持不超2.1964%公司股份】

中金公司公告,股东海尔金盈计划自公告披露之日起3个交易日结束后的3个月内(即2024年8月15日至2024年11月14日期间),通过大宗交易方式或集中竞价交易方式,减持合计不超过106,026,300股公司A股股份,占不超过公司总股本的2.1964%。截至本公告披露日,海尔金盈持有106,026,300股公司A股股份,占公司总股本的2.1964%,均为在公司首次公开发行A股股票并上市前取得的股份。

【东方财富:2024年上半年净利润同比下降4%】

东方财富公告,2024年上半年,公司营业总收入49.45亿元,同比下降14.00%;归属于上市公司股东的净利润为40.56亿元,同比下降4.00%。小财注:Q1净利19.54亿元,据此计算,Q2净利21.02亿元,环比增长7.59%。

【沈阳化工:因涉嫌信息披露违法违规 证监会决定对公司立案】

沈阳化工公告,公司于2024年8月9日收到中国证监会下发的《中国证券监督管理委员会立案告知书》,因公司涉嫌信息披露违法违规,中国证监会决定对公司立案。目前,公司各项生产经营活动正常开展。

【中青宝:公司及实控人因涉嫌信披违法违规遭证监会立案】

中青宝公告,公司及实际控制人张云霞于近日收到中国证券监督管理委员会(简称“中国证监会”)下发的《立案告知书》,公司及实际控制人张云霞因涉嫌信息披露违法违规,中国证监会决定对公司及实际控制人张云霞进行立案。目前,公司各项生产经营活动均正常开展。立案调查期间,公司及实际控制人张云霞将积极配合中国证监会的各项工作,并严格按照相关规定履行信息披露义务。

【聚辰股份:上半年净利润同比增长124.93%】

聚辰股份公告,公司2024年上半年实现营业收入5.15亿元,同比增长62.37%;归属于上市公司股东的净利润1.43亿元,同比增长124.93%。公司SPD产品、NOR Flash产品以及汽车级EEPROM产品于报告期内的出货量同比实现高速增长,带动公司上半年营业收入创出历史同期最好成绩。小财注:Q1净利5109.06万元,据此计算,Q2净利9186.98万元,环比增长80%。

【*ST亚星:拟撤回公司股票在上海证券交易所交易 现金选择权的行权价格为6.42元/股】

*ST亚星公告,拟撤回公司股票在上海证券交易所交易,现金选择权的行权价格为6.42元/股。小财注:*ST亚星停牌前最后1个交易日收盘价为5.84元/股,现金选择权行权价格较收盘价溢价9.93%。

【隆鑫通用:宗申新智造将取得公司4.94%股份】

隆鑫通用公告,2024年8月7日,执行隆鑫控股等十三家公司管理人收到重庆市第五中级人民法院作出的民事裁定书,裁定将隆鑫控股持有的隆鑫通用1.01亿股股票过户给宗申新智造,该笔裁定过户的股票系本次宗申新智造已支付的第一笔重整投资款对应的隆鑫通用股票数,占隆鑫通用总股本的4.94%。本次权益变动尚需重庆市第五中级人民法院出具协助执行通知书,向中国证券登记结算有限责任公司上海分公司申请将公司4.94%的股份过户至宗申新智造名下。

【北京利尔:全资子公司拟以3.84亿元出售民生证券股权并认购国联证券发行股份】

北京利尔公告,全资子公司洛阳利尔与国联证券签署《发行股份购买资产协议》,洛阳利尔以3.84亿元的价格向国联证券出售所持民生证券股份有限公司1.47亿股股份,并以标的资产认购国联证券新增发行的3436.91万股A股股份。

【任子行:因涉嫌信披违法违规 遭证监会立案】

任子行公告,因公司涉嫌信息披露违法违规,中国证监会决定对公司立案。经公司自查,本次立案的原因主要系公司自查发现全资子公司北京亚鸿世纪科技发展有限公司相关年度存在多计资产、多计收入、多计利润等情况,公司已进行积极整改,对相关年度财务报表进行会计差错更正及追溯调整,并聘请会计师事务所出具了相关审计报告。本次立案调查期间,公司将积极配合中国证监会的相关工作并严格按规定履行信息披露义务。目前公司经营活动一切正常,本次立案不会对公司的正常经营活动构成影响。

【宁夏建材:终止重大资产重组事项】

宁夏建材公告,公司决定终止换股吸收合并中建材信息技术股份有限公司及重大资产出售并募集配套资金暨关联交易的相关事项。

【金龙汽车:2024年上半年净利润6639.61万元 同比增长41.7%】

金龙汽车公告,公司2024年上半年实现营业收入97.63亿元,同比增长4.19%;归属于上市公司股东的净利润6639.61万元,同比增长41.7%。小财注:Q1净利1765.95万元,据此计算,Q2净利4873.65万元,环比增长176%。

【赛力斯:拟13.29亿元收购赛力斯汽车少数股东股权】

赛力斯公告,公司拟收购控股子公司赛力斯汽车有限公司(简称“赛力斯汽车”)少数股东重庆金新股权投资基金合伙企业(有限合伙)持有的赛力斯汽车19.355%股权,交易金额约13.29亿元。交易完成后,公司对赛力斯汽车的持股比例由80.645%增加至100%。

【索菲亚:子公司所持民生证券股份将作价7.68亿元置换国联证券股份】

索菲亚公告,公司全资子公司广州索菲亚投资有限公司(简称“索菲亚投资”)与国联证券签署《发行股份购买资产协议》,拟以7.68亿元的价格向国联证券出售所持民生证券2.94亿股股份,并接受国联证券向索菲亚投资发行6873.82万股A股股份作为对价。通过此次交易,索菲亚投资将持有的民生证券股份置换为国联证券A股股份。

【8天5板岩石股份:上半年公司资金紧张情况未能得到有效改善】

岩石股份发布异动公告,从2023年年末开始,由于资金压力,公司未能及时兑付经销商返利返货、费投、市场活动费用,经销商关系受挫;同时2024年上半年公司资金紧张情况未能得到有效改善,品牌投放和市场活动等广告宣传大幅减少,对招商引商带来较大影响;叠加上半年公司受媒体负面报道、监管问询等影响,经销商对公司未来发展信心不足,对于补货、备货持更加审慎观望态度,导致公司营业收入与去年同期相比大幅减少。虽然目前公司集中优势资源,聚焦“核心品牌、核心品类、核心市场、核心模式”重点发力,但由于转型措施及相关政策出台到业绩显现将有一个落地实施过程,因此敬请广大投资者谨慎决策,注意投资风险。

【*ST威创锁定面值退市 连续25个交易日跌停】

*ST威创公告,截至2024年8月9日,公司股票收盘价已连续11个交易日均低于1元,存在可能因股价低于面值被终止上市的风险。根据深交所规定,若公司股票收盘价连续20个交易日均低于1元,将被终止上市交易,且不进入退市整理期。公司正积极推进整改,争取尽快披露2023年年度报告和2024年第一季度报告。小财注:截至今日收盘,*ST威创报0.58元/股,据测算,即使未来九个交易日连续涨停,*ST威创也无法重回1元上方,触及面值退市条件。去年12月下旬,威创股份“自曝”公司的拟收购方西岭能源实际控制人刘钧擅自占用公司13.3亿元资金没有及时归还,今年3月26日,公司公告收到独立董事督促函及风险提示。根据最新公告披露,上述被划出的13.3亿元资金尚未归还公司。此外,*ST威创因无法在法定期限内披露2023年年度报告及2024年第一季度报告,公司股票于7月9日起被实施退市风险警示。二级市场方面,*ST威创4月30日至今连吃25个跌停,拉长时间来看,自今年3月22日高点迄今股价累计最大跌幅85.35%。

【山外山:股东华盖信诚拟询价转让2.2%公司股份】

山外山公告,华盖信诚医疗健康投资成都合伙企业拟通过非公开询价转让方式,转让其所持有的7,068,945股,占公司总股本的2.20%。本次询价转让不通过集中竞价交易或大宗交易方式进行,受让方需在受让后6个月内不得转让该股份。出让方截至2024年8月9日持有公司4.99996%股份,本次转让原因为自身资金需求。此次转让将由中金公司组织实施,受让方为具备相应定价能力和风险承受能力的机构投资者。

【纳芯微:终止收购昆腾微67.60%股份意向】

纳芯微公告,公司拟收购昆腾微67.60%股份的意向协议已终止。公司于2023年7月17日与昆腾微部分股东签署了《股份收购意向协议》,计划通过现金方式收购昆腾微33.63%股份,随后又于2023年7月至8月与其他股东签署协议,拟再收购33.97%股份。由于外部市场环境变化等原因,交易各方未能达成最终共识,决定终止本次收购。该决定不会对公司的经营业绩及财务状况产生不利影响。

【华谊集团:子公司拟出售民生证券1.29%股权并认购国联证券新增A股股份】

华谊集团公告,其控股子公司投资公司于2024年8月8日与国联证券签署《发行股份购买资产协议》,拟以38,390.27万元的价格向国联证券出售所持民生证券146,950,772股股份,占民生证券总股本的1.29%,并以该等股份认购国联证券新增发行的34,369,088股A股股份。本次交易旨在通过出售民生证券股份并认购国联证券A股股份实现投资退出,并看好国联证券与民生证券重组后的协同效应。

【同德化工:收到中国证监会立案告知书】

同德化工公告,公司于近日收到证监会下发的《立案告知书》,因公司涉嫌信息披露违法违规,证监会决定对公司立案。在立案调查期间,公司将积极配合证监会的调查工作,并严格按照相关法律法规要求履行信息披露义务。

【大众交通:拟以5.76亿元的价格向国联证券出售所持民生证券股份】

大众交通公告,由于民生证券的审计、评估工作已完成,2024年8月8日,公司与国联证券签署《发行股份购买资产协议》,约定公司拟以57,585.41万元的价格向国联证券出售所持民生证券220,426,157股股份;国联证券以发行A股股份的方式支付对价,股份发行价格为11.17元/股,相应公司以标的资产认购国联证券新增发行的51,553,631股A股股份(发行股份数量最终以中国证监会注册的数量为准)。

【沈阳化工:因涉嫌信息披露违法违规 证监会决定对公司立案】

沈阳化工公告,公司于2024年8月9日收到中国证监会下发的《中国证券监督管理委员会立案告知书》,因公司涉嫌信息披露违法违规,中国证监会决定对公司立案。目前,公司各项生产经营活动正常开展。

投资&签约

【贝因美:拟对外投资设立合资公司】

贝因美公告,全资子公司贝因美研究院拟与先端生物、薇福生物共同投资设立必美德(杭州)生命科技有限公司,注册资本为5000万元。其中,贝因美研究院认缴出资2250万元,占注册资本的45%。该公司将与我国一线著名合成生物学专家共同合作研发关键营养素。合资公司成立后将成为公司的控股子公司,纳入公司合并报表范围。

【北京利尔:拟3524万元收购易耐网100%股权】

北京利尔公告,拟以3524万元收购北京易耐尔信息技术有限公司(简称“易耐网”)100%股权。通过此次交易,公司将增加耐火材料行业相关电商平台业务。

【片仔癀:全资子公司拟2.54亿元收购明源香料100%股权】

片仔癀公告,全资子公司片仔癀投资拟以自有或自筹资金2.54亿元,向国投公司收购明源香料100%股权。本次交易构成关联交易,但未构成重大资产重组。交易完成后,明源香料将成为片仔癀投资的全资子公司,纳入公司合并报表范围。收购完成后,可发挥协同效应,提高双方的销售收入和市场占有率。

增减持&回购

【崧盛股份:崧盛投资拟减持不超3%公司股份】

崧盛股份公告,公司持股5.16%的股东淮安崧盛投资合伙企业(有限合伙)计划以集中竞价方式和/或大宗交易方式,合计减持公司股份不超过368.63万股(含),即不超过公司总股本的3%。

【锦江酒店:拟回购400万股-800万股公司股份用于股权激励】

锦江酒店公告,公司拟回购股份,回购数量不低于400万股且不超过800万股,回购价格不超过34.8元/股。预计公司拟用于回购的资金总额不超过2.784亿元(含)。本次回购的股份将用于实施公司股权激励计划,如法定期间未使用部分将予以注销并减少注册资本。

【武商集团:拟1亿元-1.5亿元回购股份】

武商集团公告,拟1亿元-1.5亿元回购股份,回购股份的价格为不超过10.50元/股。

【藏格矿业:拟回购1.5亿元-3亿元公司股份用于注销】

藏格矿业公告,公司拟使用自有资金以集中竞价交易方式回购部分公司已发行的人民币普通股(A股)股份,回购股份将全部用于注销并减少注册资本。回购资金规模为1.5亿元(含)—3亿元(含),回购价格不超过35.90元/股(含)。

经营&业绩

【环球印务:上半年净利润3775.38万元 同比下降34.72%】

环球印务发布2024年半年度报告,报告期内,公司营业收入为7.77亿元,同比下降2.58%,归属于上市公司股东的净利润为3775.38万元,同比下降34.72%。

【赛腾股份:上半年净利润同比增长48.87%】

赛腾股份披露2024年半年度报告,公司上半年实现营业收入16.31亿元,同比增长16.21%;归属于上市公司股东的净利润为1.54亿元,同比增长48.87%。

合同&项目中标

【东宏股份:签订3.41亿元中国二冶集团有限公司物资采购合同】

东宏股份公告,公司近日与中国二冶集团有限公司山东区域分公司签订了《中国二冶集团有限公司物资采购合同》,合同金额为3.41亿元。合同标的为3PE防腐螺旋缝埋弧焊管、3PE防腐直缝埋弧焊管,用于烟台市烟台港西港区LNG长输管道工程项目。

【久立特材:公司及子公司与久立钢构签署建设工程施工合同】

久立特材公告,公司及下属子公司久立材料与控股股东久立集团的全资子公司久立钢构签署《建设工程施工合同》,预计关联交易总额为人民币5,992万元。合同包括年产20000吨核能及油气用高性能管材项目和年产1500吨先进核能用高性能合金丝材建设项目。公司表示,本次关联交易系根据公司及子公司工程建设和未来经营发展的需要,按照一般市场经营规则进行,遵循公正、公平、公开的原则,不存在损害公司及公司股东利益的情况,不影响公司的独立性。

融资&定增

【华谊兄弟:拟定增募资不超10.29亿元 用于影视剧项目】

华谊兄弟公告,公司拟向特定对象发行股票募资不超过10.29亿元,用于影视剧项目、补充流动资金。公司拟先向深交所申请终止前次向特定对象发行股票事项、撤回申请文件。

其他

【兴民智通:收到山东证监局责令改正决定书】

兴民智通公告,公司收到山东证监局《责令改正决定书》。公司未及时披露实际控制人赵丰2023年12月28日受到北京证监局行政处罚的情况,山东证监局决定对公司采取责令改正措施,对赵丰出具警示函并记入证券期货市场诚信档案数据库。

【ST天邦:法院决定对公司进行预重整】

ST天邦公告,公司收到浙江省宁波市中级人民法院《决定书》,法院决定对公司进行预重整,预重整期间为六个月。

特别声明:本文系网络转载,如有侵权请联系删除,版权归原作者所有