证券公司自研指数创新业务的国际比较及发展路径研究(上)
2024-10-30 20:36

编者按:

为深入贯彻落实中央金融工作会议精神和《国务院关于加强监管防范风险推动资本市场高质量发展的若干意见》,扎实推进证券行业高质量发展,中证报价投教基地推出“防风险 促发展”专题,分享场外衍生品在强化证券行业风险防控能力,做好五篇大文章,为经济社会发展提供高质量服务方面的探索与实践成果。

作者:

海通证券课题组

*本文为《证券公司自研指数创新业务的国际比较及发展路径研究》的第一部分,主要介绍境外金融机构自研指数业务发展现状。

摘要

2023年11月,习近平总书记在中央金融工作会议上发表重要讲话,指出:“金融活,经济活;金融稳,经济稳。经济兴,金融兴;经济强,金融强。经济是肌体,金融是血脉,两者共生共荣。” 会议提出“加快建设金融强国”的目标,强调坚定不移走中国特色金融发展之路,以金融高质量发展助力强国建设和民族复兴伟业。

2008年金融危机爆发后,全球主要经济体股票市场表现不佳,以投资银行为代表的全球指数商不断创新完善自研指数体系,以满足新的市场需求,推动行业向精细化、多元化深度发展。目前,随着指数化产品的不断创新,自研指数投资已经成为现代金融投资领域的研究热点。指数是重要的金融基础服务工具,指数化投资是证券公司财富管理转型的重要内容,证券公司自研指数业务作为其近年来的一项创新业务,其带动的挂钩型指数化产品规模呈现出逐年攀升的走势,为服务居民财富管理提供了新型的投资工具。因此,总结境外市场金融机构自研指数业务发展现状、提炼境外市场自研指数业务监管体系基础对于研究我国资本市场多层次发展和金融高质量发展有着重要意义。

境外金融机构自研指数业务发展现状

▍境外金融机构自研指数的概念和特征

(一)自研指数的定义及概述

根据《欧盟基准指数监管条例》,指数的定义是以基础资产的价值或价格决定,通过方程式或其他方法计算得出的向社会公开发布的数字。基准指数是指数的一种,是指用来确定金融工具价值或金融合同应付金额的指数,或用于衡量基金业绩的指数。

自研指数,是指由特定金融机构而非第三方指数公司内部创建和管理的基准。它们结合了指数开发商的自研模型、数据和知识产权,旨在提供针对特定定制市场的投资策略。

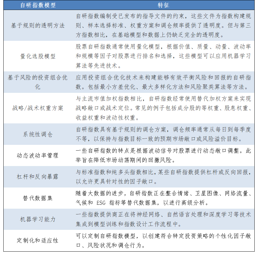
(二)自研指数模型和算法的主要特征

自研指数在其编制方法中纳入了各种定量模型和算法。随着计算能力和数据分析的发展,这些策略的复杂性显著增加。

表1 不同自研指数模型特征

▍境外金融机构自研指数的发布及运作方式

(一)全球市场自研指数发行流程

随着行业成熟度和监管力度的不断提高,开发和推出新的自研指数流程已变得更加规范化、量化和以管理为导向。虽然不同金融机构的做法有所不同,但一般的流程可总结如下。

表2 开发和发布新的自研指数涉及的关键步骤

(二)自研指数的运作与管理

维护自研指数需要专门的治理框架,以确保指数在发布后继续以高质量、完整性和可靠性运行,包括每日指数计算和发布、方法合规性监控、风险管理、客户询价管理、技术基础设施和网络安全、定期方法审查。

(三) 自研指数净值计算及披露

每天准确、及时地计算和发布自研指数点位是指数管理机构的基本责任,该项工作需要强大的基础设施以及完整的流程。

(四)自研指数调仓与算法重构

自研指数根据其公布的调仓方法,定期调整成分权重以及样本构成,旨在确保指数策略能够适应市场的发展。

▍境外金融机构自研指数的落地应用及产品分类

(一)应用自研指数策略的金融产品概述

自研指数作为基准的一种,能够用于衡量全球各种金融工具和投资产品的表现。境外自研指数产品主要分为交易所交易基金 (ETF)、结构化产品、指数共同基金和衍生品四类,其中跟踪自研指数的ETF为境外主流的产品类型。

表3 跟踪自研指数的ETF分类

(二)按照策略划分的自研指数产品类型

自研指数产品可分为几种主要类型,包括被动指数跟踪策略、主动量化策略和杠杆/反向策略,每种策略都服务于不同的投资目标。

图1 按照策略划分的自研指数产品类型

境外金融机构自研指数业务监管体系研究

▍境外金融机构自研指数业务宏观监管模式的借鉴研究

(一)全球自研指数监管法规分析

由于金融基准对金融市场的影响力不断扩大,终端用户对其依赖性也越来越强,由此金融基准面临越来越严格的监管审查。在治理自研指数方面,基准提供者和产品发行人都被寄予了非常高的治理期望。主要的监管方法如下:

1、全球

国际证监会组织(IOSCO)于2013年发布《金融市场基准原则》[1],概述了由19项原则构成的基准监管的推荐实践。这些原则涵盖基准的设计、数据录入、编制方法、保护数据完整性的政策、披露、审计和控制,其目的在于解决冲突、透明度、质量和连续性风险。该指南的采用基于自愿性原则,但IOSCO希望监管机构能够采用。

IOSCO的原则使基准监管的全球通用标准合法化,对自研指数的治理产生了影响。

2、欧盟

2016年颁布的《欧盟基准监管条例》[2](简称“欧盟BMR”)为在欧盟运营的基准管理人和基准信息提供者建立了一个监管框架,旨在提升对潜在操纵行为的治理和控制。

不符合规定的指数可能会被禁止在欧盟境内使用。该规定大大增加了自研指数提供商在欧洲的成本和许可障碍。

3、英国

在英国脱欧后,英国于2018年实施了名为《英国基准监管条例》[3](简称“英国BMR”)的国内监管规则,该法规与《欧盟基准监管条例》并行。

尽管英国的《英国基准监管条例》与欧盟的《欧盟基准监管条例》相类似,但考虑到相称性,《英国基准监管条例》将其适用范围缩小至关键的国内指数。

4、美国

美国的基准监管仍然分散在不同的立法中,涵盖不同的资产类别和滥用风险,例如:

• 《多德-弗兰克法案》[4]监管金融基准,如伦敦银行间同业拆借利率的报价程序和数据核实;

• 美国商品期货交易委员会监管商品基准[5];

• 美国市政证券规则制定委员会监管美国市政债券指数;

• 美国《1940年投资顾问法》监管被视为投资顾问的指数提供商。

虽然存在原则性的自律组织守则,但要求按照欧盟/英国的框架加强对基准提供商和产品的加强监管的呼声依然存在。对自研指数灵活性的限制可能会增加。

5、亚太

亚太地区的监管方法更加多样化,但对该地区有影响力的国内指数和指数提供商的监督和管理更加严格。

尽管各地区存在差异,但亚太监管的重点是对有影响力的国内指数和提供商加强注册、治理和监督。

▍基于原则和基于规则的监管方法的比较

自研指数监管的一个关键方面是高级别原则性框架与规范性规则系统之间的对立。每种方法都会对管理者和用户产生影响。其中,基于原则的监管包含了宽泛的行为和治理指导原则,使得公司在如何具体实现预期监管结果方面保有灵活性。相反,以规则为基础的监管通过法律条文对金融活动施加具体的限制、程序和控制。综合方法将以原则为基础的高级别目标与以规则为基础的技术细节要求相结合,并根据风险和相称性进行调整。

在自研指数监管方面,基于原则和基于规则的监管之间的二分法也导致了全球司法管辖区范围内的差异。主要观察结果包括:

1、欧洲

鉴于英国和欧盟基于规则的框架规定了在治理、透明度和合规性方面更加严格的要求,欧洲的监管更倾向于规范性。其目的是加强监督,但也增加了监管负担。

《欧盟基准监管条例》(BMR)—— 对整个欧盟的管理人治理、控制框架、披露、许可和用例提出了非常详细的要求,同时也限制了灵活性。

《英国基准监管条例》 —— 对英国管理人和国内“关键”基准进行管理、同样严格的基于规则的框架。与《欧盟基准监管》相比,该条例采用的是略微偏重相称性的方法。

以规则为基础的欧洲监管方法可能平衡了风险,但削弱了竞争力。如何解决制约所带来的问题仍待持续探讨。

2、美国

美国的监管仍然更多以原则为基础,因为它依赖于自愿适用的管理人行为守则和有针对性的立法,对关键指数提供者的数据核实和记录保存进行管理。尽管如此,依然存在对监管一致性的担忧。

《财务基准原则》 —— 美国管理人自愿遵守的治理和透明度的自律原则,提供了灵活性。

《多德-弗兰克法》 —— 对指数提供商遵守关键利率基准的规范性程序和治理要求。

要求按照严格的英国/欧盟模式进行统一监管的呼声越来越高,以期加强对广泛使用的美国自研指数的一致性监管和保护。

3、亚太

与欧洲和美国相比,亚太在监管方法上表现出更大的差异。

基于原则的管理守则鼓励管理人在日本的指数选择中加强对 ESG的考量和质量,但避免做出规定。

健全的行业守则加上澳大利亚证券和投资委员会(ASIC)具有针对性的规则为澳大利亚管理人提供了一种混合的监管方法。

中国对其国内指数商和供应商的注册、运营和行为守则制定了严格的规范性要求。

虽然整个亚太地区缺乏统一,但总体趋势是对有影响力的国内指数和具有系统重要性的基准进行更严格的控制和监督。

监管方法在寻求正确的原则和规则的方向上不断发展,以平衡自研指数的风险和创新。虽然全球范围内的监管仍然存在不一致,但解决有影响力的基准带来的风险似乎更为紧要。当务之急是与业界协商,避免限制自研指数的积极贡献,有必要持续重新评估和进行细微平衡。

▍境外金融机构自研指数业务微观行为监管体系的梳理

(一)模型的开发与验证管理

金融监管机构发布了关于设计流程和作为自研指数方法基础的量化模型的各种指导方针和要求。重点关注领域包括:

• 指数设计和测试治理:治理规则要求指数管理人通过有组织、有条理的程序开发和测试新指数,确保指数的一致性和公正性。

• 透明度和披露:公开披露完整的指数方法规则手册;记录开发过程,包括发起、研究、设计、测试和随后的监控步骤等。

• 模型和数据的可审核性:严格的记录保存便于对模型和数据的审核跟踪。

• 对使用适用性的监督:禁止内嵌杠杆或风险保护措施不足的产品使用可能并不适用于此类结构的基准等。

• 方法的可靠性:尽量减少可能引入偏见的自由裁量干预等。

(二)指数方法的透明度要求

鉴于基准的金融影响力日益增长,金融监管机构制定了更多关于向用户披露自研指数方法的透明度要求。关键的透明度要求旨在通过对以下方面的披露促进基于充分知情的决策:

• 指数方法规则手册:包括有关构造规则、选择筛选条件、权重方案、计算公式和调仓规定的详细信息。

• 数据输入:自研指数提供者应在其方法中为金融监管机构提供有关该方法的选择范围的完全透明性。

• 变更流程:监管机构要求自研指数管理者针对潜在的方法变更和指数终止事件制定非常明确的政策和程序。

• 利益冲突:金融监管机构要求自研指数管理者明确公开披露其因同时作为基准提供者和产品发行人所产生的任何潜在利益冲突。

(三)对指数运营、管理、合规性的监管

金融监管者制定了严格的监管指引,构建了自研指数管理者在推出自研指数时以及后续必须遵守的运营、治理和合规监管框架,旨在确保自研指数得到最高质量、公正和具备弹性的管理、维护以及传播至市场参与者。

• 对自研指数运营方面的监控:对自研指数运营方面的监控包括对与期限重新计算、因公司行为而发生的估值变化、为调仓或调样而对指数方法进行修订的相关端到端流程的广泛审查。

• 对自研指数治理方面的监控:组建独立的监督委员会,遵循行为守则,外部审计,通过风险和控制进行监控以确保持续遵守监管原则和内部政策,以及持续监控和减少指数条款和附属金融产品之间的利益冲突。

• 合规监控:合规监控措施包括建立严格的监控系统并进行定期审计,以发现和阻止任何潜在的市场操纵。

▍境外金融机构自研指数业务监管案例

(一)主要监管案例

近年来,世界各地的金融监管机构针对基准管理人和指数提供者开展了一系列重要的执法调查和执法行动。此类案例旨在根除操纵基准的不当行为,加强对有影响力的参考基准的监控,以重建因过去的滥用行为而丢失的市场信任。我们分析审查了影响基准管理和监管规则演变的主要案例,评估了以下五个重要案例:

图2 影响基准管理和监管规则演变的主要案例

(二)案例中的关键问题

境外自研指数监管情况的主要调查结果显示:

• 全球的监管机构通过一套旨在加强治理、透明度和减少操纵风险的原则守则和规范要求,加强了对基准管理人和报价机构的监督;

• 原则提供了宏观指导,欧盟和英国等司法管辖区的规则虽然提供了详细的执行方案,但如果不根据风险进行相应调整,也可能造成监管负担;

• 在多家银行间发现的不当行为表明,有必要通过更有力的监督、问责和行为准则,加强对不道德文化的威慑;

• 全球基准向基于交易的参考利率过渡对基准的稳健性而言至关重要,但要改变根深蒂固的对历史利率的依赖,仍需花费多年时间的努力;

• 基准监管的跨境协调有所改善,但在全球统一标准方面仍存在差距。

(三)业界合规案例的影响与启示

基于上述合规案例,完善行业治理和监督的建议如下:

• 加强基准管理人和金融监管机构之间的合作关系,以便根据不断变化的风险及时调整监管措施和维护信任;

• 制定与系统性风险和基准相匹配的分级监管预期,避免对利率基准产品造成不必要的负担,同时加强对关键参考利率的治理;

• 引入额外道德操守培训、问责结构、调整激励措施和领导力重点,以培养诚信文化,防止不当行为风险扎根;

• 在全球基准的过渡期间,为监管预期制定明确的指导和过渡性缓释措施,以有序减少历史利率的使用;

• 加强国际监管机构之间的跨境协调,以实现基准标准的全球协调,防止监管套利风险,支持持续的改革。

【免责声明】本文信息仅用于投资者教育之目的,不构成对投资者的任何投资建议,投资者不应当以该等信息取代其独立判断或仅根据该等信息作出决策。本文信息力求准确可靠,但对这些信息的准确性或完整性不作保证,亦不对因使用该等信息而引发或可能引发的损失承担任何责任。

特别声明:本文系网络转载,如有侵权请联系删除,版权归原作者所有