【数据看盘】IC期指多头大幅减仓 北向资金抢筹两大动力电池龙头
2023-08-29 18:32

沪深股通今日小幅净卖出,比亚迪净买入居首,平安银行净卖出居首。板块主力资金方面,电子板块主力资金净流入居首。期指持仓方面,IC期指主力合约多头减仓数量大于空头。龙虎榜方面,多只机器人概念股获机构买入,其中华丰科技获机构买入超亿元。科沃斯遭机构卖出5.48亿,双环传动和信达证券均获一家量化席位买入超4000万。

一、沪深股通前十大成交

北向资金全天净卖出6.8亿元,其中沪股通净卖出33.96亿元,深股通净买入27.16亿元。

image

沪深股通两市前十大成交中净卖出个股居多。仅5只个股净买入,两大动力电池龙头比亚迪和宁德时代净买入分居前两位。

净卖出方面,平安银行、贵州茅台净卖出居前两位,创业板权重股迈瑞医疗、汇川技术等均遭北向资金净卖出,科大讯飞、金山办公等AI概念股也遭北向资金净卖出。

二、板块个股主力大单资金

从板块表现来看,减速器、机器人、面板、汽车零部件等板块涨幅居前,水产、大金融、核污染防治等板块跌幅居前。

image

从主力板块资金监控数据来看,电子板块主力资金净流入居首。

板块资金流出方面,非银金融板块主力资金净流出居首。

image

从个股主力资金监控数据来看,主力资金净流入前十的个股所属板块较为杂乱,比亚迪净流入居首。

主力资金流出前十的个股中券商股较多,太平洋净流出居首。

三、期指持仓

image

四大期指主力合约中,IH合约空头减仓数量大于多头;IF合约多头减仓数量大于空头,昨日IF期指多头加仓近万手,今日减仓超1.1万手;IC合约多头减仓数量明显大于空头;IM合约多头加仓数量略大于空头。

四、龙虎榜

1、机构

image

龙虎榜机构活跃度有所提升,多只机器人概念股获机构买入,其中华丰科技获机构买入超亿元,昊志机电、中光防雷均获机构买入超3000万。

卖出方面,家电股科沃斯遭机构卖出5.48亿,该股连续两日遭机构大幅卖出;次新股盟固利遭机构卖出超8000万。

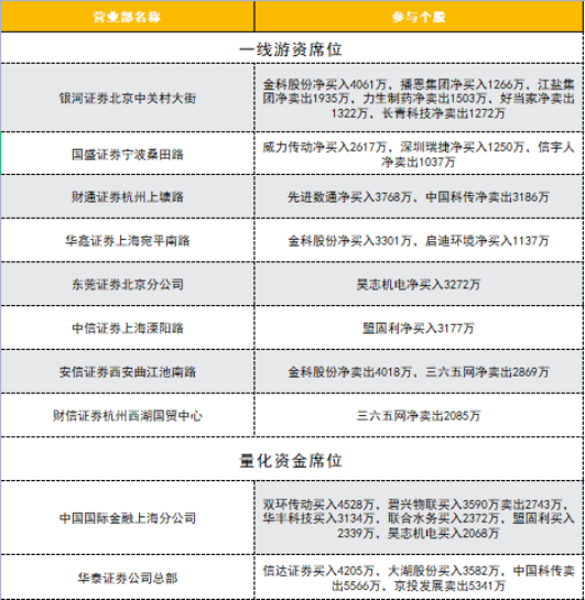
2、游资

image

一线游资活跃度一般,游资买卖个股金额均不大。地产股金科股份获两家一线游资席位买入一家席位卖出。三六五网遭两家一线游资席位卖出。

量化资金活跃度有所提升,双环传动和信达证券均获一家量化席位买入超4000万。

特别声明:本文系网络转载,如有侵权请联系删除,版权归原作者所有