2023年监管“利刃”指何方?40家科创板公司受罚 2家因造假遭退市
2023-12-31 14:28

《科创板日报》12月31日讯(记者 黄修眉)

2023年内共40家科创板公司(含已退市)及其相关方,因一系列影响市场平稳运行、侵害投资者合法权益的问题,受到监管方警示或处罚,严重的甚至以退市收场。

绝不姑息 多种制度保护投资者权益

在40家受罚公司中,紫晶存储与泽达易盛因严重造假上市最终退市,*ST慧辰因严重财务造假被处罚1600万元,三家公司及相关责任人也受到严厉处罚。

上述案例引发市场广泛关注,表明监管层对严重造假损害市场和投资者的行为绝不姑息。

5月31日晚,紫晶存储与泽达易盛相继发布公告称,因公司存在欺诈发行以及其他信息披露违法违规行为,将被实施重大违法强制退市。紫晶存储与泽达易盛达成为科创板首批退市公司。

12月底,紫晶存储案与泽达易盛案迎来新进展。

紫晶存储因欺诈发行、信息披露违法违规受到行政处罚,该公司相关责任人也被行政处罚与市场禁入,并被移送公安机关处理。

涉案的中信建投、致同会计师事务所等四家中介机构交纳约12.75亿元承诺金,前期已赔偿投资者约10.86亿元。

紫晶存储一案是首单适用行政执法当事人承诺制度的案件,该案采取了行政执法当事人承诺与先行赔付相结合的方式严惩中介结构。

负责企业IPO辅导的业内律师向《科创板日报》记者表示,

“紫晶存储一案具有较强的警示作用与示范效应:上市公司实控人被全方位追责,中介机构付出沉重代价,投资者通过新途径高效获赔。”

12月26日,上海金融法院审理的投资者诉科创板上市公司泽达易盛,及其实控人、高管、中介机构等12名被告,证券虚假陈述责任纠纷案,以调解方式审结。中证中小投资者服务中心有限责任公司代表7195名适格投资者获2.8亿余元全额赔偿。

泽达易盛案则是中国证券集体诉讼和解第一案,也是全国首例涉科创板上市公司特别代表人诉讼。“该案展现了证券民事赔偿可以进行行政和解、纠纷调解、先行赔付、代表人诉讼等多元化纠纷解决方式。”上述业内律师表示。

中国政法大学法与经济学研究院教授席涛曾发文认为,证券行政和解的实质是行政相对人缴纳行政和解金,补偿投资者损失,以此替代行政处罚决定,证监会实施证券行政和解制度,是证券监管理念的转变与执法方式的创新。

多家企业因信披细节“因小失大”

40家因多种原因受处罚的科创板公司,均违反了《上市公司信息披露管理办法》及其相关细则。其中,仅因管理不规范、合并不准确、披露不及时等细节便信披违规的企业约占九成以上。

在“不注意披露细节”方面,思科科技12月29日晚公告称,因该公司未对2022年度计提大额减值事项单独履行临时公告义务,2021年业绩快报内幕信息知情人档案存在遗漏登记法定知悉人员情形,该公司及相关人员收到深圳证监局警示函。

在“财务处理不准确”方面,南模生物12月21日晚公告称,该公司于2022年7月购买上海中营健100%股权,因未将其作为资产收购进行核算,导致2022年三季报、2022年年度业绩预告披露不准确,该公司及相关人员收到上海证监局警示函。

在“减持不规范”方面,安必平7月3日晚公告称,多名该公司股东及其一致行动人,因未提前披露减持计划或超过预披露比例减持等,安必平、该公司股东及相关人员收到厦门证监局警示函。

“监管部门加强了监管力度,信息披露制度不断完善,对上市公司信息披露的要求也越来越高,这使得一些上市公司或相关方在信息披露方面的问题不断暴露出来。”上海兰迪律师事务所律师李海波向《科创板日报》记者表示。

李海波表示,

“投资者更加关注公司的财务状况、经营成果、风险因素等信息,对于涉嫌信息披露违法违规的行为也更加敏感。”

李海波认为,上市公司应该加强自身的治理和内部控制,完善信息披露制度,确保信息披露的真实、准确、完整和及时。同时,上市公司还应该注重履行社会责任,积极回报社会,加强与投资者的沟通和交流,提高公司的透明度和公信力。

离职人员也被追责 董监高亲属更应守法

《科创板日报》记者注意到,相关法律法规不仅适用于上市公司及其人员监管,也适用于离职人员与相关责任人亲属等关系。在信披违规的案例中,即便是离职的董监高,在一定时间内,仍受相关规范约束。

其中,瑞联新材12月11日发布公告称,该公司离任高级管理人员乔木于12月8日收到陕西证监局下发的《关于对乔木采取责令改正措施的决定》。其作为该公司原副总经理,于2022年1月提前离任,原定任期至2024年8月2日结束。

乔木因对减持规则理解有误,其于2023年2月1日-2023年12月4日期间合计减持该公司股票4362股,较本年度可减持公司股票数量超出1500股,超额减持金额为5.44万元。上述减持行为违反了相关法律法规。

按规定,董监高在任期届满前离职的,应当在其就任时确定的任期内和任期届满后6个月内,遵守“每年转让的股份不得超过其所持有本公司股份总数的25%”的限制性规定。

监管部门正持续严格规范减持行为。8月27日,证监会发布《进一步规范股份减持行为》;9月26日,沪深北交易所出台相关细则,进一步明确减持监管要求。

《科创板日报》记者注意到,在所有减持违规类型中,短线交易是监管部门关注重点之一。

其中,今年7月,证监会为强化对特定短线交易的监管,宣布就《关于完善特定短线交易监管的若干规定(征求意见稿)》公开征求意见。

证监会明确指出,特定短线交易制度的实质,是用事前手段吓阻大股东和董监高等特定投资者内幕交易行为,保护中小投资者利益。

9月,金盘科技公告称,该公司监事林瑜因涉嫌短线交易收到中国证监会立案告知书。林瑜的配偶尹达于2022年11月7日至2023年4月26日期间买卖该公司股票。根据相关规定,该公司监事林瑜的配偶尹达上述交易公司股票行为构成短线交易。

“随着注册制的全面施行,证券监管力度不断加强。不仅欺诈发行、严重财务造假行为被绳之以法,诸如信披不准、短线交易等细节问题,也都被监管层‘揪出来’,说明监管层正全方位促进中小投资者权益保护和证券市场风险化解。”负责企业IPO辅导的业内律师在接受《科创板日报》记者采访时表示。

压实中介机构“看门人”责任 释放“零容忍”信号

在紫晶储存一案中,四家中介机构因未确实履行“看门人”职责,最终承担赔偿责任,是监管加强对证券中介机构违法违规行为处罚力度的表现。

强监管也适用在IPO阶段。8月7日,聚威新材在“撤单”科创板IPO两个月后,被上交所予以监管警示,一同被予以监管警示的还有保荐机构第一创业证券及三名保荐代表人。

上交所指出,聚威新材作为信息披露第一责任人,其在研发费用归集、成本核算等方面存在内部控制薄弱的情况下,未充分披露相关风险,未准确披露研发费用金额及产量数据,未能保证发行上市申请文件和信息披露的真实、准确、完整。

聚威新材以上行为违反了《审核规则》有关决定,据此,上交所决定对聚威新材予以监管警示,并对第一创业证券及关伟、尹志勇、刘涛涛等三名保荐代表人予以监管警示。

有资深投行业人士向《科创板日报》记者表示,IPO保荐是投行业务中的一大重要收入来源,这中间就容易产生一些急功近利行为,个别公司为了快速申报上市,抱着侥幸心理,刻意隐瞒一些较严重的问题,保荐机构有时因为时间紧迫、技术有限没有及时发现并解决。“但这都是未落实自身重大责任的表现。”上述投行人士称。

“监管部门通过强执法,对证券违法违规案件释放‘零容忍’信号。通过查案、办案和典型案例公示等方式,对中介机构未勤勉尽责起到了警示作用。”华东政法大学国际金融法律学院教授郑彧表示。

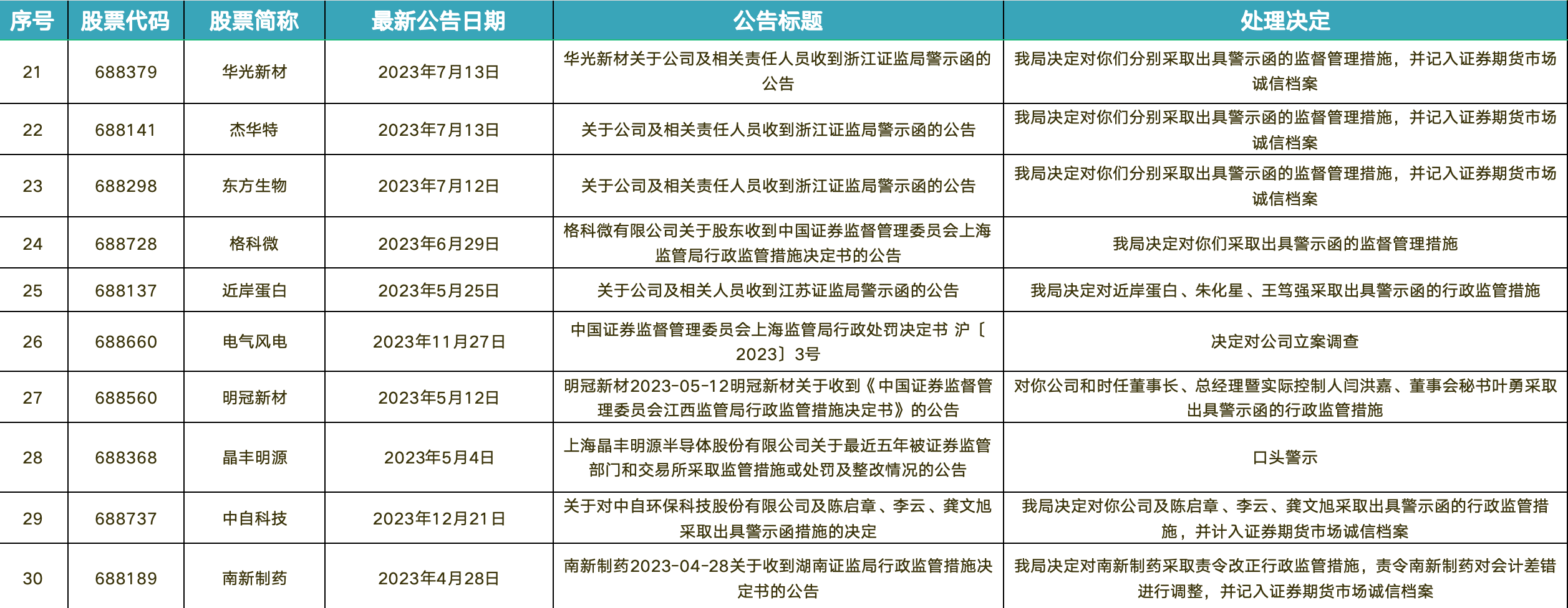
相关公司名单

image

image

image

image

特别声明:本文系网络转载,如有侵权请联系删除,版权归原作者所有