证券公司自研指数创新业务的国际比较及发展路径研究(下)
2024-11-08 19:53

编者按:

为深入贯彻落实中央金融工作会议精神和《国务院关于加强监管防范风险推动资本市场高质量发展的若干意见》,扎实推进证券行业高质量发展,中证报价投教基地推出“防风险 促发展”专题,分享场外衍生品在强化证券行业风险防控能力,做好五篇大文章,为经济社会发展提供高质量服务方面的探索与实践成果。

作者:

海通证券课题组

*本文为《证券公司自研指数创新业务的国际比较及发展路径研究》的第二部分,主要介绍我国证券公司自研指数业务发展现状及路径建议。

摘要

2023年11月,习近平总书记在中央金融工作会议上发表重要讲话,指出:“金融活,经济活;金融稳,经济稳。经济兴,金融兴;经济强,金融强。经济是肌体,金融是血脉,两者共生共荣。” 会议提出“加快建设金融强国”的目标,强调坚定不移走中国特色金融发展之路,以金融高质量发展助力强国建设和民族复兴伟业。

随着我国资管新规的正式实施,银行理财、信托和券商资管等资管机构纷纷布局稳健型的净值化产品来承接以往的刚兑资金。在此背景下,以多资产配置为核心的自研指数逐渐得到我国资本市场的青睐。证券公司自研指数业务作为其近年来的一项创新业务,其带动的指数化产品规模呈现出逐年攀升的走势,为服务居民财富管理提供了新型的投资工具。

目前,证券公司的自研指数业务主要以场外衍生品和收益凭证作为载体,业务开展应满足衍生品相关的法规条例,包括《中华人民共和国期货和衍生品法》、《证券公司场外期权业务管理办法》、《证券公司收益互换业务管理办法》、《证券公司收益凭证发行管理办法》,以及目前处于征求意见阶段的《衍生品交易监督管理办法(征求意见稿)》等。这些管理办法旨在促进国内衍生品市场健康发展,支持证券期货经营机构业务创新,满足市场各类主体的风险管理需求,更好地服务实体经济、防范和化解金融风险。因此,将具体监管制度与业务创新分析相结合,对我国证券公司自研指数业务平稳发展具有实际参考价值。

我国证券公司自研指数业务的现状剖析

▍我国证券公司自研指数的概念与特征

(一)自研指数类型

从资产类型上划分,自研指数主要分为股票类、债券类、商品类及多资产类:

境内股票类指数涵盖了不同类型的股票分类。境内常见的股票指数包括但不限于:动量股指数、价值股指数、质量股指数、小盘股指数、大盘股指数、高收益股指数和低波动率股指数、因子股指数、智能β股指数和行业股指数;

债券型指数涵盖了不同类型和期限的债券,以实现特定的投资策略或目标。境内常见的债券指数包括但不限于:综合债券指数、政府债券指数、企业债券指数、高收益债券指数、投资级债券指数、地区或国家债券指数、短期债券指数、长期债券指数、通货膨胀保值债券指数和可持续债券指数;

中国境内的商品指数可以根据包含的商品种类、构建方法和用途进行分类,包括但不限于:综合商品指数、能源商品指数、金属商品指数、农产品商品指数、商品价格指数、商品行业分级指数、商品主题指数和商品策略指数;

多资产指数可以根据投资目标、风险偏好和长期战略进行分类,包括但不限于:平衡型多资产指数、成长型多资产指数、价值型多资产指数、灵活配置型多资产指数、低波动型多资产指数、收益型多资产指数和智能β多资产指数。

(二)策略模型

从模型上划分,自研指数策略主要涵盖Beta策略、Alpha策略和Gamma策略,且前两者的市场接受度相对更高。

• Alpha指数:常见的Alpha模型以套利模型、趋势跟踪模型和价值模型为代表。

• Beta指数:常见的Beta模型包括风险平价策略模型和多因子策略模型,除去股票市场外,期货综合指数是一种综合反映特定市场或特定资产类别期货价格变动的Beta类指数。

• Gamma指数:除去以Alpha和Beta为代表的日间策略模型,另一类常见的策略模型为通过对标的资产进行期权delta建模,从而在日内买入卖出相应标的来对冲delta,将每日对冲损益计入策略净值的gamma策略指数。

▍我国证券公司自研指数的发布及运作方式

(一)指数发布方式

目前,境内证券公司自研指数的发布方式主要包括证券公司自行发布、与权威指数公司合作发布以及与商业银行合作发布三种模式。

1、证券公司自行发布

证券公司可以建立自己的指数编制与计算团队,负责开发指数计算系统。包括选择适当的指数方法论,定义指数的构建规则,确定样本的选取标准和权重计算方法,以及规定指数计算的频率。

图1 指数发布流程(以xx证券为例)

2、与权威指数公司合作发布

证券公司可以选择与专业的指数公司(如道琼斯公司、富时罗素公司、MSCI公司、中证指数公司、深圳证券信息有限公司等)合作。这种合作通常包括使用指数公司的指数计算和编制服务。

图2 指数编制方案(以HT证券为例)

3、与商业银行合作发布

证券公司可以选择与渠道优势明显的银行合作,达到强强联手的目标。该种模式下,指数的方法论由证券公司和银行共同确定、合作发布。

(二)指数运作方式

借鉴香港市场的经验,以恒生指数为例,指数运作主要涉及以下几个环节:

图3 指数运作方式(以恒生指数为例)

▍我国证券公司自研指数的落地应用及产品分类

证券公司自研指数的落地应用方式主要有指数ETF基金、收益凭证和场外衍生品等,其中收益凭证与场外衍生品占比较高。

(一)追踪自研指数ETF基金

指数基金是以特定的指数为标的指数,并以该指数的成份为投资对象,通过购买该指数的全部或部分成份券构建投资组合,以追踪标的指数表现的基金产品。

(二)挂钩自研指数收益互换

挂钩标的为指数的收益互换,是指合格机构投资者与场外衍生品交易商签署场外衍生品交易协议(“SAC协议”),约定在未来针对特定指数的涨跌来进行收益互换,实践中以指数增强型收益互换为主。

(三)挂钩自研指数场外期权

指数挂钩期权即以指数为挂钩标的的场外期权,通常由合格机构投资者与场外期权交易商之间达成期权交易,特别适用于银行等机构发行的期权结构化产品。

(四)挂钩自研指数收益凭证

证券公司收益凭证,是指证券公司在柜台或机构间私募产品报价与服务系统(以下简称报价系统)向符合条件的投资者非公开发行、按约定还本付息的债务融资工具。挂钩指数的收益凭证将以挂钩指数的浮动收益凭证为主要产品载体。

我国证券公司自研指数业务的发展路径建议

▍境外金融机构自研指数业务的发展特征

从境外金融机构自研指数业务的发展特征来看,主要体现在两个方面:第一是自研指数定制化趋势明显,第二是指数产品发挥规模效应具有一定难度。复杂性与排他性这两个特点,决定了自研指数市场受众面较窄,市场认可度有限。

(一)境外金融机构自研指数定制化趋势明显

实践自研指数对金融机构的研发能力有较高要求,需要先进的量化模型、算法和架构,以及可扩展的技术系统以确保业务竞争力。金融机构把控指数开发及运维全流程,可缩短产品开发周期,提升产品灵活性。

客户可能会要求对指数的编制方法进行特定的修改,以适应其特定的投资目标。金融机构自主掌控指数开发过程,能够灵活地满足这些需求,提供定制化的指数服务,从而增强客户满意度。金融市场中的投资者拥有各种各样的投资需求和目标。通过设计个性化指数产品,金融机构能够满足这些多样化的需求。机构可以根据不同投资者的目标和风险偏好,构建定制化的指数,提供更加精准的投资选择。

(二)境外金融机构自研指数产品发挥规模效应具有一定难度

自研指数具有排他性特征,金融机构之间往往不会交叉使用自研指数,提升市场份额需淡化机构标签。自研指数具有一定的复杂性,市场认可度有限,需确定目标客户群体,选择有效的推广渠道。

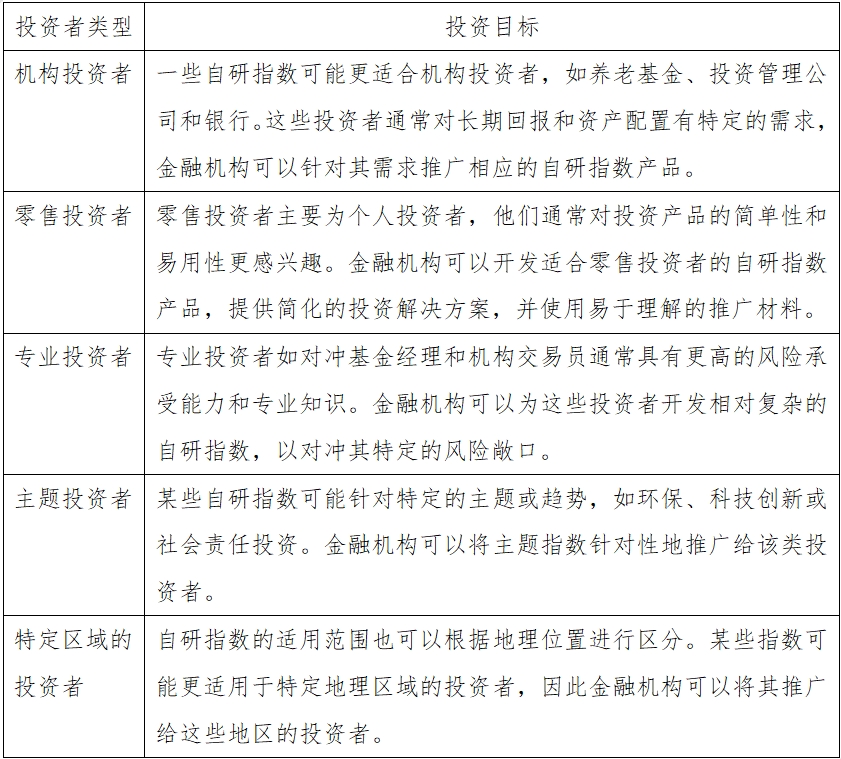
表1 自研指数客群分类

▍借鉴境外经验,对我国自研指数业务发展的相关建议

借鉴境外经验,对我国证券公司自研指数业务发展有以下建议:

一是提升自身研究能力,构建多策略的自研指数体系,满足市场的个性化需求。实践自研指数业务对于证券公司的人才队伍建设提出了更高的要求,证券公司应配备专业的研发团队和技术团队,以提升并完善自身的投研能力和基础设施建设。随着近十年的发展,我国头部证券公司初步构造了以Beta策略为主、Alpha策略和Gamma策略为辅的多策略指数体系。

二是根据市场反馈,灵活调整策略和产品结构,实现产品差异化竞争。证券公司发布自研指数后,通常会推出挂钩该指数的各类产品,包括收益凭证、场外期权和收益互换,客户可以通过相关衍生产品实现对特定策略的指数化投资。证券公司应根据投资者的投资目标以及风险承受能力,构建多标的、多方向、多结构的投资“工具箱”,为投资者提供创新财富管理产品。

三是与其他机构建立稳固的合作关系,承接定制化指数开发需求,同时拓宽产品的推广渠道。证券公司可充分发挥自身的人才优势、制度优势和技术优势,为其他金融机构提供定制化指数服务,通过合作开发/联名发布等方式,充分结合其他机构的指数创新思路,为客户提供更加多元化的投资选择。扩宽产品的推广渠道可以帮助机构将产品推广到更广泛的受众中,增加产品的知名度和市场份额。

▍我国证券公司自研指数业务发展前景展望

展望全球金融市场,美国市场仍具有目前最大的策略指数产品规模。2010-2019年间,策略指数产品总规模增长了约45%。截至2022年8月,美国市场的策略指数产品规模约1.54万亿美元,资产类别包括但不限于股票、债券、商品、货币、多资产等。而在中国,策略指数业务的起步较晚,自2017年开始,国内头部证券公司开始研究和编制自研指数,目前相关产品预估已经有近500亿规模,虽然发展规模还不能与境外市场比拟,但随着市场愈发关注及不断地进步,发展前景不容小觑。证券公司自研指数主要应用于投资者的定制化投资和交易需求,与官方表征类指数相辅相成,共同组成多层次指数市场,鼓励和支持证券公司自研指数发展有利于完善多层次指数市场。

境外自研指数业务监管体系对我国证券公司自研指数创新业务监管的启示

▍我国证券公司自研指数业务监管的所处发展阶段

从境内外业务开展情况对比来看,境外自研指数市场的规模预计超过万亿美元,而境内整体格局尚未打开,规模较小,发展空间较大。尽管境内监管机构尚未出台证券公司自研指数监管规则,但是大部分发布自研指数的金融机构,仍然参照《金融市场基准原则》的相关要求,建立了相应的内控体系。

▍我国证券公司自研指数业务监管制度的待完善之处

(一)证券公司自研指数监管缺乏上位法及相关规章制度

境内证券公司自研指数监管政策缺乏,证券公司合规管理方案和管理措施尚处于探索阶段。相比于欧洲等境外成熟市场,境内证券公司自研指数市场呈现起步晚、规模有限、缺乏监管标准等特征。鉴于缺少上位法,要制定指数管理的规章制度存在较大困难。

(二)证券公司自研指数内部管理机制有待完善

目前境内证券公司自研指数主要有与权威指数公司合作、与商业银行合作和证券公司独立开发三种模式。但由于缺乏监管政策,目前证券公司自研指数的合规管理方案和管理措施仍处于探索阶段,亟需完善内部管理机制和措施。

▍借鉴境外经验,我国证券公司自研指数创新业务的监管政策建议

(一)我国证券公司自研指数创新业务宏观监管政策建议

第一,健全自研指数+产品市场监管制度立法和授权规定。境内证券公司自研指数市场呈现起步晚、规模有限、缺乏监管标准等特征,制定指数管理的上位法存在较大困难,建议从行业自律的角度制定标准。除此之外,我国场外市场监管应当改善目前以部门规章为主的构成状态,走向以法律法规为主、部门规章为辅的基本框架。自研指数的推出涉及研究、投资、技术、运营、法律和合规团队之间的大量协调,并且基于场外衍生品虚拟性、非标准化的特性,可能还具有一定杠杆、高风险和复杂结构。为了增强法律确定性和市场参与者的信心,同时提高监管效率,有必要梳理整合现行制度规则,在《中华人民共和国证券法》和《中华人民共和国期货和衍生品法》进行框架性规定的前提下,授权金融监管机构针对场外衍生品市场结合自研指数制定专门的部门规章,包括夯实《中华人民共和国期货和衍生品法》,尽快推出《衍生品交易监督管理办法》等部门规章,完善《证券公司场外期权业务管理办法》和《证券公司收益互换业务管理办法》。

第二,兼顾制度完整和业务创新。如何在金融创新和金融监管之间找到最佳的平衡点,是自研指数+产品创新业务监管面临的一大难题。考虑我国证券公司自研指数业务作为一项创新业务,其发展仍处于起步阶段,可以参考欧盟《金融工具市场条例》相关立法原则,以信息披露的要求替代监管机构对金融创新产品设置前置审批程序。当该产品被监管机构鉴别为存在潜在风险时,监管机构可以要求金融机构启用额外的产品审批程序,以此来评估目标市场和相关风险。

(二)我国证券公司自研指数创新业务微观监管政策建议

第一,从指数和产品两个层面规范行业基础设施建设,建立和完善证券公司自研指数监管标准。

将证券公司自研指数纳入非重要基准进行自律管理,参考欧盟的监管经验,可根据市值/日均成交额覆盖度、单市场/跨市场以及是否涉及境外标的、是否拟发行产品跟踪及产品规模、实时/非实时指数等标准划分基准指数。目前,国内指数市场仍然以交易所及权威指数机构发布的官方指数为主,该类指数兼具表征性与可投资性。考虑到境内证券公司自研指数业务发展较晚,交易规模小且市场影响有限,参考欧盟的监管经验,建议将证券公司自研指数纳入“非重要基准”进行自律管理,由行业自律组织进行规范引导,向监管机构进行备案。

进一步完善产品层面监管标准及数据授权机制,建议在《中华人民共和国期货和衍生品法》法律框架下,对现行的《证券公司场外期权业务管理办法》和《证券公司收益互换业务管理办法》及其配套文件进行相应修订,对证券公司自研指数场外衍生品业务的标的管理、数据报送等予以完善和明确。建议进一步推动开放境内各大交易所的数据授权机制,明确证券公司数据取得及使用方式,建立数据授权行业规范,保护交易所对相关基础数据的合法权利。

第二,加强监管协调,提升风险监测监控水平,完善跨市场、跨境风险监测机制。建议从以下方面完善该创新业务的监控:(1)建立统一监管标准,提升跨市场跨产品风险监测水平,通过持续完善场外业务交易报告制度,统一报送口径,加强数据标准化建设;(2)加强功能监管的相互协调机制,完善场内外数据共享机制,持续优化场内外市场的联动监测管理;(3)加强国际监管机构之间的跨境协调,以实现基准指数标准的全球协调,持续优化平衡境内外市场标准;(4)证券公司需按照报告库的统一标准为交易者开立实名交易账户,在此基础上将形成较为统一的场外衍生品账户体系。

第三,健全证券公司自研指数内部管理措施。

证券公司进一步加强自研指数风控管理措施,包括:(1)建立多层级的风险报告管理体系,包含风险管理部向公司经营管理层的报告,以及各业务部门向风险管理部的报告;(2)制定业务风险限额指标体系。在具体风险限额指标上,将VaR、压力测试、止损指标作为业务日常运行的监控指标;(3)加强风控技术的数字化投入,搭建涵盖全业务、全流程的自动化风控指标监控系统,搭建覆盖公司各资产种类、业务类型和风险因子的市场风险计量平台;(4)注重业务模块间的风险隔离,从物理、人员岗位、账户资金、系统、业务信息等方面对业务进行隔离,防范利用内幕信息设计产品或交易获取不当利益的情况发生。

证券公司进一步加强自研指数合规管理措施,包括:(1)建立严格的监控系统并进行定期审计,以发现和阻止任何潜在的市场操作。合规团队应与监管机构保持联系,并持续关注了解新监管规定,确保指数的运营完全符合监管规定;(2)建立专门的指数主管部门,对指数业务进行统一管理,包括指数设计与计算的监控、指数发布与终止的审批、监督指数运行与调整、突发情况应对等;(3)建立有效的利益冲突防范机制,对指数编制、发布和使用行为进行规范和约束,包括指数净值的复核校验、指数方法修订的审查等。此外,对原始数据的数据来源、数据授权、数据校验、自由裁量权管控等进行严格合规管理;(4) 审核指数编制过程中使用的计算方法,确保指数编制方法简单明了,便于使用者理解,并对潜在风险进行充分揭示;(5)建立指数产品化审核机制,包括产品定价与交易对冲的模型审核、产品结构的发行审核以及投资者的适当性审核。

【免责声明】本文信息仅用于投资者教育之目的,不构成对投资者的任何投资建议,投资者不应当以该等信息取代其独立判断或仅根据该等信息作出决策。本文信息力求准确可靠,但对这些信息的准确性或完整性不作保证,亦不对因使用该等信息而引发或可能引发的损失承担任何责任。

特别声明:本文系网络转载,如有侵权请联系删除,版权归原作者所有